b体育官方app下载 当天黄金打破1600元!郑州一黄金柜台3小时卖出120万金条,伴计:500克、1000克的大板料已售罄

1月28日,国内黄金金饰价钱已打破1600元/克,郑州一生俗黄金柜台仅上昼3小时就售出120万元投资金条。
伴计称:“买金条的东说念主更多,上昼十二点多,500克、1000克的大板料就已售罄,中午柜台只剩50克、100克的小规格家具。”
在此辅导:投资有风险,入市需严慎!
黄金、白银LOF基金今起暂停申购
1月28日,由于好意思元抓续走软以及商场避险方法升温,海外金价在亚洲来回时段无间飞腾,伦敦黄金现货价钱以及纽约黄金期货价钱均打破每盎司5200好意思元。
甘休北京工夫28日10点,伦敦黄金现货价钱报5204.96好意思元/盎司,涨幅为2.41%。纽约商品来回所2月交割的黄金期价报5207.07好意思元/盎司,涨幅为0.50%。
国内黄金饰品价钱对比深切,多家黄金珠宝品牌当日公布的境内足金首饰价钱大幅上调,周生生报价1614元/克,周大福报价1618元/克,老凤祥报价1620元/克,老庙黄金报价1612元/克。
1月27日晚,易方达黄金主题LOF(A类份额)、国投白银LOF(A类份额)发布暂停申购及如期定额投资业务的公告。
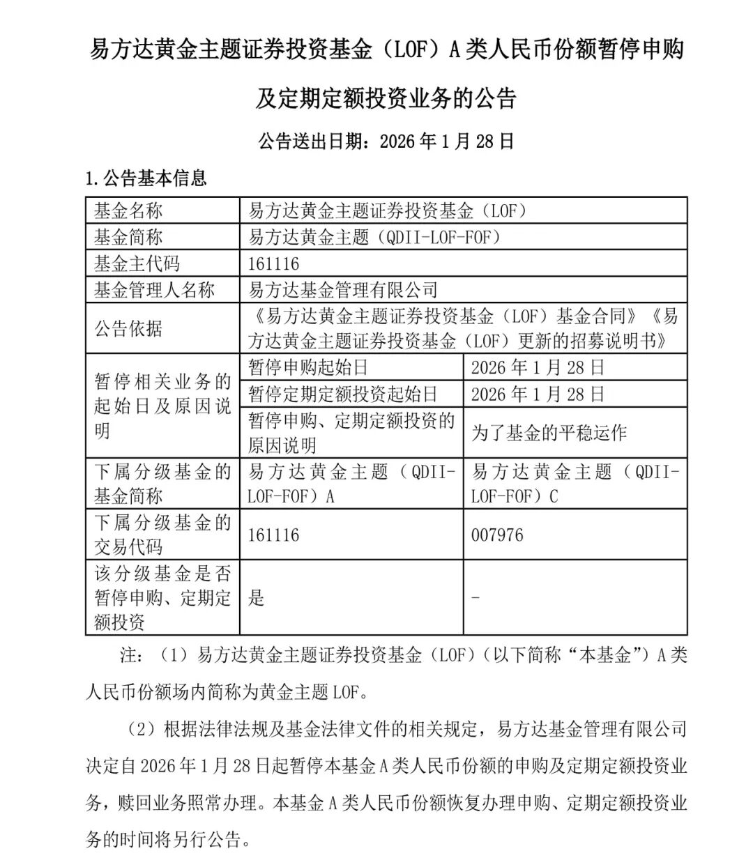
易方达黄金主题LOF暂停申购
1月27日晚,易方达黄金主题证券投资基金(LOF)发布公告称,易方达基金决定自1月28日起暂停本基金A类份额的申购及如期定额投资业务,赎回业务照常办理。本基金A类份额规复办理申购、如期定额投资业务的工夫将另行公告。

奉陪金价大涨,B体育不仅是黄金LOF,白银LOF也“闭门扫轨”。
1月27日晚,“国投瑞银基金”公众号发布《对于国投瑞银白银LOF暂停申购业务的讲明》。
国投瑞银基金暗意,为保护基金份额抓有东说念主利益,爱戴基金巩固运作,决定自1月28日起暂停国投瑞银白银期货证券投资基金(LOF)A类基金份额的申购业务(含如期定额投资)。
{jz:field.toptypename/}
国投瑞银基金指出,强壮投资者对商场契机的柔和,但恒久来看,基金的二级商场来回价钱会围绕其净值波动,现时的高溢价不具备可抓续性,需警惕商场方法降温带来的价钱回调。
请投资者感性看待,审慎有策画。
跟着白银价钱的沿途狂飙,国投白银LOF溢价率也抓续高企。甘休1月27日收盘,二级商场报4.336元,单日涨幅为3.66%,溢价率超46.02%。
金价、银价相连飞腾
甘休北京工夫27日,本年以来,海外黄金期货价钱涨幅已超17%,白银涨幅则高达55%。
业内东说念主士辅导,黄金、白银经验前期较大涨幅之后,短期或面对回调压力。投资者需保抓感性,细心商场可能出现的“冲高回落”,切忌追高。
备案号: